Electronic Variable Resistor
Presets are just like. The electrical resistance is varied by sliding a wiper contact along a resistance track.

Potentiometer Variable Resistor 500k Ohm

Variable Resistor Images Stock Photos Vectors Shutterstock

20k Ohm Variable Resistor Trimpot Pot3106z 1 203
In electronic circuits resistors are used to reduce current flow adjust signal levels to divide voltages bias active elements and terminate transmission lines among other uses.

Electronic variable resistor. Rheostats are a two terminal device and may use either a sliding or a rotating wiper to control the resistance. Mostly they are used as a three terminal device. It is an electronic component.
The type of variable resistor that may be termed adjustable are those that have a spindle and can be used with a knob. Definition of variable resistor. It is applied in an electronic circuit for adjusting circuit resistance to control voltage or current of that circuit or part of that circuit.
While useful a digital potentiometer is significantly different from a mechanical one. Variable resistors consist of a resistance track with connections at both ends and a wiper which moves along the track as you turn the spindle. A voltage controlled variable resistor is used in automatic gain control circuitry.
Types of variable resistor adjustable. They are used when a value needs to be. Variable resistors are mostly used for device calibration.
Mechanical potentiometer are continuously variable but digital ones are limited to a fixed number of resistance steps. They are commonly used to control electronic devices such as for volume or intensity. A resistor is a passive two terminal electrical component that implements electrical resistance as a circuit element.
A digital variable resistor is a type of variable resistor. In other words when we vary the resistance of the variable resistor the electric current flowing through it will increase or decrease. The track may be made from carbon cermet ceramic and metal mixture or a coil of wire for low resistances.
A variable resistor is a device that is used to change the resistance according to our needs in an electronic circuit. A potentiometer is an ordinary variable resistor. The variable resistor is a resistor that controls increase or decrease the flow of electric current when we vary or change its resistance.
This type of electronic variable resistors is called a potentiometer or trimmer potentiometer. The preset form of variable resistor are not available to the user of a piece of equipment. It can be used as a three terminal as well as a two terminal device.
Types of variable resistors. A potentiometer is a three terminal variable resistor and may use either a sliding or a rotating wiper to control the resistance. Rheostats are much related to the potentiometers in terms of construction.
Some electronic variable resistors need to be turned multiple times in order to use the whole range of resistance they offer and allow for the most accurate adjustments possible.

10pcs 3296w Multiturn Trimmer Potentiometer Kit High Precision 3296 Variable Resistor With Free Box Electronic Diy Kit

10pcs 3362p 105 1m Ohm High Precision Variable Resistor Potentiometer

Variable Resistor Potentiometer Types Electronics Notes

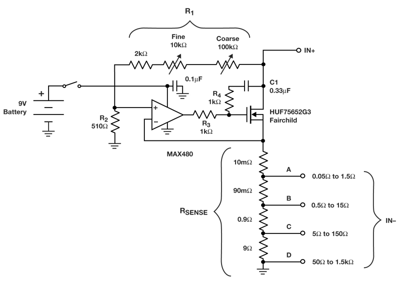
Electronic Rheostat Provides Decades Of Load Resistance Ee

Types Of Variable Resistors Ece Eee

Knowledge Of Digital Potentiometer

Eiechip 50pcs Lot 3296w Multiturn Trimmer Potentiometer Kit

Trimpot 5k Ohm Variable Resistor 6mm 502

Digital Potentiometer 10k

3386 3296 3006 Trimmer 10k B50k Potentiometer Ceramic Bourns Potentiometer Variable Resistor Price Manufacturer Buy Variable Resistor

Electronic Components Variable Resistor Stock Photo Edit

Difference Between Potentiometer And Rheostat
Comments
Post a Comment