Funcion De Capacitor En Audio

Encontrar La Funcion De Transferencia De Un Amplificador

Us 7 98 16 Off Tda7492p 50w 50w Digital Amplifier Board Csp8635 Bluetooth 4 0 Chip Bt Audio Receiver Amplifier Board Module Parts In Integrated

La Funcion Del Condensador Ceramico Tecnologia Electronica


Salida 5v Mini Bluetooth Tarjeta De Decodificador

Amazon Com 2pcs Nichicon Fw 6800uf 63v Radial Electrolytic

Detalles Acerca De Divisor De Altavoz 3 3uf 100 V Condensador Vertical No Polar Capacitancia Audio De Agudos Mostrar Titulo Original

500 Proyectos De Electronica Electronics Projects

Capacitores Tutoriales Audionuts Car Audio

Amplificadores De Audio Electronica Miguel De Pombo

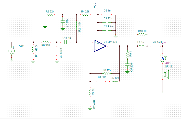
Amplificador De Potencia De Audio Electronica Completa

16v680uf Audio Digital Dip Condensador Electrolitico Condensadores De Alta Fidelidad Ebay

Magideal Condensador No Polarizado Cruce Divisor De Altavoz Audio 2pcs 250v 4 7uf

Best Top Amplificador De Audio Ideas And Get Free Shipping

Equivalencia De Capacitores Art197s

Planet Audio Pc10f 10 Farad Capacitor With Digital Voltage
Comments
Post a Comment